聯系我們
座機:027-87580888
手機:18971233215
傳真:027-87580883
郵箱:didareneng@163.com
地址: 武漢市洪山區魯磨路388號中國地質大學校內(武漢)
海外地區拉夫特河地熱電站
文章來源:地大熱能 發布作者:地大熱能 發表時間:2021-10-25 10:01:21瀏覽次數:5109
1.地理位置
愛達荷州境內有81條山脈、10條大河和2000多個湖泊。愛達華州南部的拉夫特河(Raft river)向東北方向逐漸流經拉夫特河地熱電站所在的拉夫特河地熱田。州境中部、東部及東北部全是落基山脈盤亙之地。波拉峰海拔3859米,為州內最高點。斯內克河發源于東南部山區,切穿北落基山脈時形成許多峽谷,著名的斯內克河谷深達1.6公里,為北美洲最深的峽谷。沿河有一系列瀑布,肖肖尼瀑布高達65米。博伊色附近的月球火山口國家公園的死火山口和火山錐呈現一派荒漠景象。該州屬大陸性氣候。北部年降水量平均510毫米,南部為300毫米。地勢高低對溫度有重大影響。劉易斯頓海拔217米,年平均氣溫11.1℃;蒙彼利埃海拔1828米,均溫5.5℃。斯內克河中游地區均溫12.8℃。作物生長期從120天到300天不等。
2.地質背景
拉夫特河地熱田的熱儲層,處在一個盆地中,這個盆地西部以一個小角度的斷層為界限,東邊則是由黑松山(Black Pine Mountains)和一個二次斷層分界。熱儲的蓋層為第三系的沉積層,基底巖石大約厚度為1600m,在這個深度被一個東北向的線性構造—解理構造(Narrows Structure)所貫穿,人們認為這個結構是基底剪切作用產生的。熱源為前寒武紀二長花崗巖。開始,人們認為熱液是通解理構造涌上來,然后通過其他的褶皺和斷層蔓延整個沉積構造。現在的人們則認為有兩個熱源補給區,一個來自西北方向沿著馬井斷層分布的補給區,另外一個則是來自東南方向的,可能是與變窄構造有關聯。
3.地熱電站發展歷史
19世紀七十年代,由于拉夫特河地熱田開發出的地熱液的溫度比較低,當地人們專門設計了一個雙循環發電機。但是由于技術問題,一直沒能投入使用。于是美國能源部就試圖為拉夫特河地熱電站的雙循環地熱發電開辟新的領域,并在這個工程上消耗了將近13million美金。這次設計的雙循環發電機只從1981年秋天運轉到了1982年的春天,最后于1982年六月十五號停止運行。在電站停止運行期間地熱井,地熱電站的設備都處于關閉狀態,到了20年后的2002年美國地熱收購了拉夫特河地區的開發權,包括之前的五個生產井、注入井、檢測井等。在2002年到2011年間,美國地熱對當地繼續進行鉆井勘探地熱等,并結合當代的高新技術優化了拉夫特地熱發電站的雙循環發電系統,并開始正常運行。
4.地面發電系統
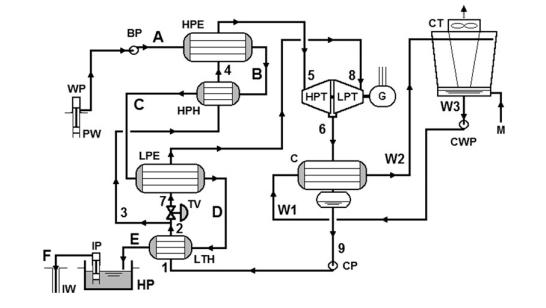
最新的USGeo拉夫特河發電站坐落在起初的電站南南東方向約600m的地方。這個最新的發電機組的能量對流系統是一個部分回熱,二級,雙壓力雙循環發電機組。有兩個單獨的單元,每一個單元都有兩個軸向流動的渦輪來驅動同一個中心發電機。一個四室的水冷卻塔為殼管冷凝器(shell-and-tube condensers)提供冷卻提供冷卻水。補充水是從水井中獲取的,而且需要及時處理來維持冷卻塔中的水的質量。138℃的鹵水以大約3.15×106kg/s的速度泵向蒸發器和預熱器,循環工質異戊烷(i-C5H12)就是在蒸發器和預熱器中吸收溫度的。換熱器只在高壓循環中才使用。
愛達荷州境內有81條山脈、10條大河和2000多個湖泊。愛達華州南部的拉夫特河(Raft river)向東北方向逐漸流經拉夫特河地熱電站所在的拉夫特河地熱田。州境中部、東部及東北部全是落基山脈盤亙之地。波拉峰海拔3859米,為州內最高點。斯內克河發源于東南部山區,切穿北落基山脈時形成許多峽谷,著名的斯內克河谷深達1.6公里,為北美洲最深的峽谷。沿河有一系列瀑布,肖肖尼瀑布高達65米。博伊色附近的月球火山口國家公園的死火山口和火山錐呈現一派荒漠景象。該州屬大陸性氣候。北部年降水量平均510毫米,南部為300毫米。地勢高低對溫度有重大影響。劉易斯頓海拔217米,年平均氣溫11.1℃;蒙彼利埃海拔1828米,均溫5.5℃。斯內克河中游地區均溫12.8℃。作物生長期從120天到300天不等。
2.地質背景
拉夫特河地熱田的熱儲層,處在一個盆地中,這個盆地西部以一個小角度的斷層為界限,東邊則是由黑松山(Black Pine Mountains)和一個二次斷層分界。熱儲的蓋層為第三系的沉積層,基底巖石大約厚度為1600m,在這個深度被一個東北向的線性構造—解理構造(Narrows Structure)所貫穿,人們認為這個結構是基底剪切作用產生的。熱源為前寒武紀二長花崗巖。開始,人們認為熱液是通解理構造涌上來,然后通過其他的褶皺和斷層蔓延整個沉積構造。現在的人們則認為有兩個熱源補給區,一個來自西北方向沿著馬井斷層分布的補給區,另外一個則是來自東南方向的,可能是與變窄構造有關聯。
3.地熱電站發展歷史
19世紀七十年代,由于拉夫特河地熱田開發出的地熱液的溫度比較低,當地人們專門設計了一個雙循環發電機。但是由于技術問題,一直沒能投入使用。于是美國能源部就試圖為拉夫特河地熱電站的雙循環地熱發電開辟新的領域,并在這個工程上消耗了將近13million美金。這次設計的雙循環發電機只從1981年秋天運轉到了1982年的春天,最后于1982年六月十五號停止運行。在電站停止運行期間地熱井,地熱電站的設備都處于關閉狀態,到了20年后的2002年美國地熱收購了拉夫特河地區的開發權,包括之前的五個生產井、注入井、檢測井等。在2002年到2011年間,美國地熱對當地繼續進行鉆井勘探地熱等,并結合當代的高新技術優化了拉夫特地熱發電站的雙循環發電系統,并開始正常運行。
4.地面發電系統
最新的USGeo拉夫特河發電站坐落在起初的電站南南東方向約600m的地方。這個最新的發電機組的能量對流系統是一個部分回熱,二級,雙壓力雙循環發電機組。有兩個單獨的單元,每一個單元都有兩個軸向流動的渦輪來驅動同一個中心發電機。一個四室的水冷卻塔為殼管冷凝器(shell-and-tube condensers)提供冷卻提供冷卻水。補充水是從水井中獲取的,而且需要及時處理來維持冷卻塔中的水的質量。138℃的鹵水以大約3.15×106kg/s的速度泵向蒸發器和預熱器,循環工質異戊烷(i-C5H12)就是在蒸發器和預熱器中吸收溫度的。換熱器只在高壓循環中才使用。
上一篇 > 肯尼亞地熱發電項目
下一篇 > 美加美克斯雙循環地熱電站









